Ongoing project for IEEE Student Product Initiative: A novel device allowing blind people to use the internet in 2 dimensions. The cost is projected to be 20+ times less than the closest competitor.
Won 2nd place at MakeMIT x Harvard's entertainment track, the largest hardware hackathon in the US with 400+ participants. Collaborated with a team to build a volumetric display by rotating an led matrix at high speeds, creating persistence of vision.
It's 2025, who's still folding their own toilet paper?
Custom PCB cards with NFC chips and embedded LEDs.
Macropad (mini keyboard) designed to look like a bento box!
A chrome extension that counts down your remaining years every time you open a tab
Built a brain computer interface (BCI) that records, filters, & amplifies alpha brainwaves.
A tool to help city planners mitigate urban heat islands by optimally placing greenspace & reflective surfaces to minimize air temperature.
A word game where you "add" or "subtract" words based on their meaning. Ex: Woman + Crown = ? Answer: Queen
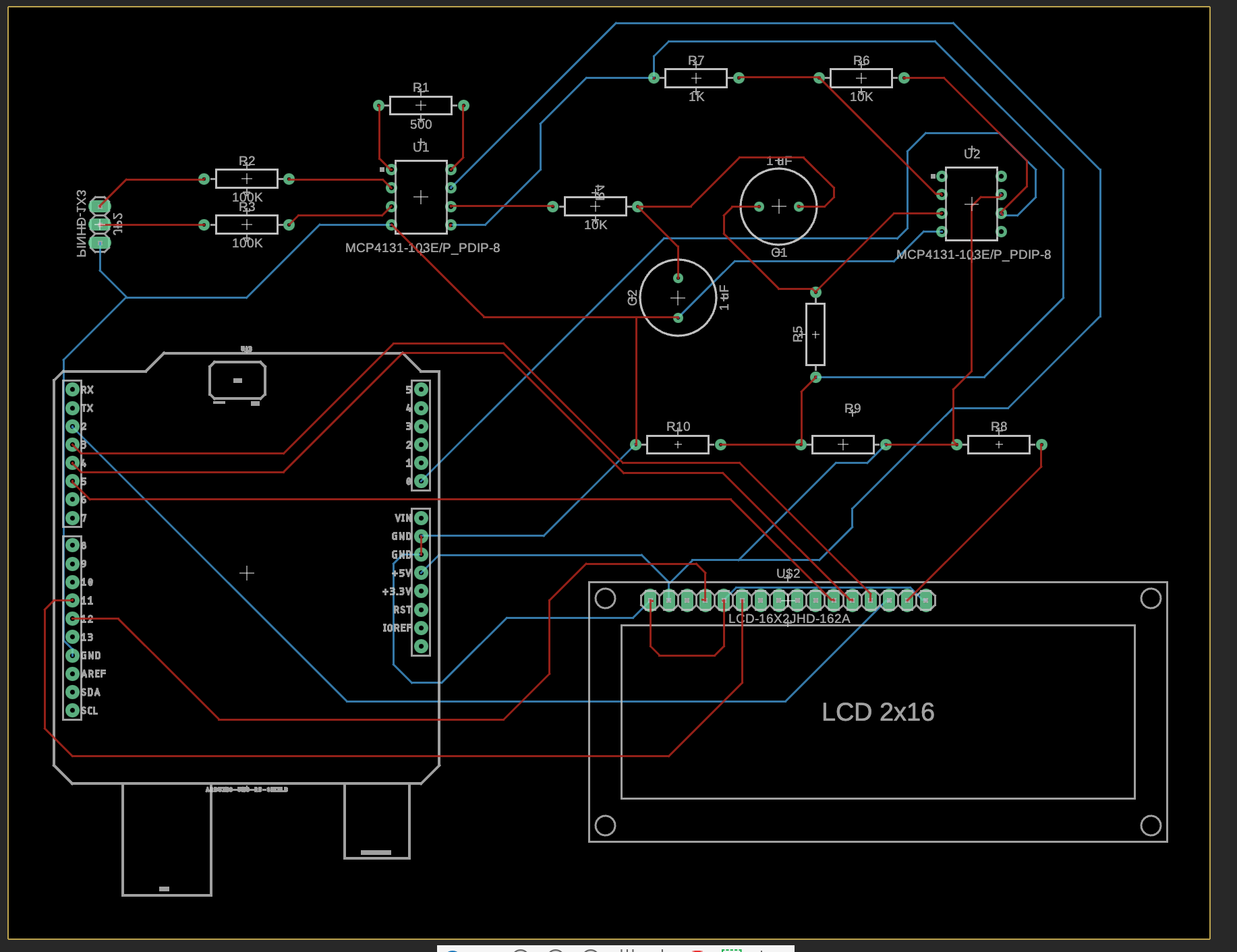
Created a portable EKG device with an LCD display alongside 2 others for ENGR 1EC.
A nature-inspired algorithm that mimics how real ants find the shortest paths by laying and following pheromone trails.
A program linked to your calendar that shuts down all processes unrelated to your current task.
A fun gimmick to get people to join CS club! (compatability is always >90% LOL)
An algorithm where candidate solutions move through the search space like a flock of birds, adjusting based on their own and their neighbors' best positions.
An invitation to turn inward, exploring the layers of thought and feeling that shape who we are.
Scholastic Art & Writing Awards Honorable Mention 2024
Scholastic Art & Writing Awards Gold Key 2023